摘要: 原標題:20所師范學院 力爭更名大學! 伴隨2023年6月教育部發函,同意信陽師范學院更名為信陽師范大學,全國普通高等學校名單上師范大學成員再加一,
原標題:20所師范學院 力爭更名大學!
伴隨2023年6月教育部發函,同意信陽師范學院更名為信陽師范大學,全國普通高等學校名單上“師范大學”成員再加一,已達到50所。
在近幾年的“更名大學潮”中,“師范學院”是一支熱情高漲的隊伍。
據不完全統計,目前70所“師范學院”中,有20余所曾先后在不同場合表達過要更名大學的決心。
關心這些院校發展的網友,自然也十分關心各校更名進展。
根據對以往學院成功更名大學進程的梳理,我們簡要歸納出以下幾個“關鍵節點”:
? 學校提出更名大學的目標;
? 獲得當地政府大力支持;
? 被本省納入五年高等學校設置規劃;
? 通過主管單位組織專家考察評議,正式向教育部申報;
? 通過教育部和全國高校設置評議委員會審查和考評,得到教育部批準。
當然,在這個過程中最重要的是各校要通過加強自身建設,達到更名大學的標準。
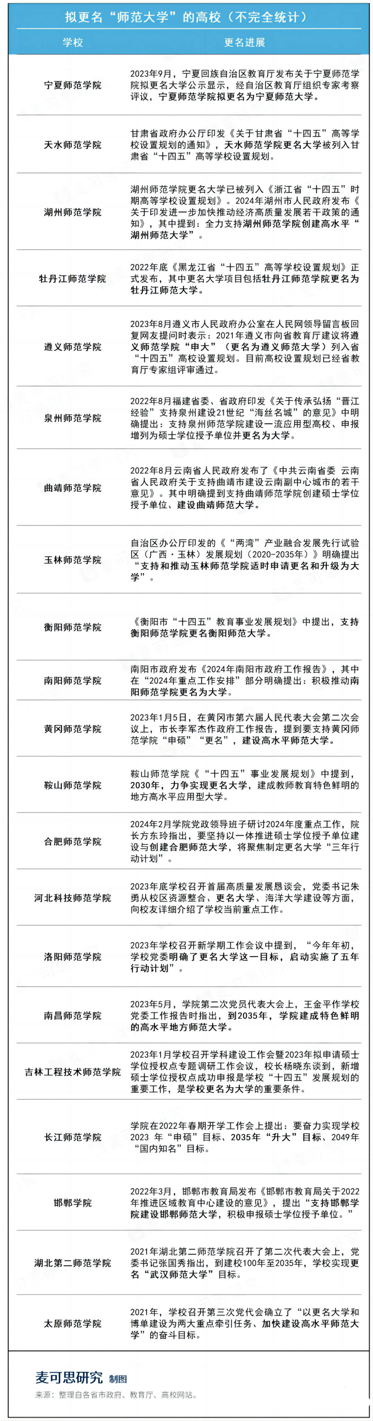
那么有哪些師范學院計劃更名“大學”,各校更名進展如何?麥可思研究對相關信息進行了梳理:

寧夏師范學院或許是目前更名大學工作推進較快的學校之一。2023年9月,寧夏回族自治區教育廳發布公示,經自治區教育廳組織專家考察評議,寧夏師范學院擬更名為寧夏師范大學。
天水師范學院、牡丹江師范學院、湖州師范學院等校“更名”已被納入本省《“十四五”高等學校設置規劃》,這或意味著拿到了正式申報更名“大學”的“入場券”。
此外,泉州師范學院、曲靖師范學院、玉林師范學院、衡陽師范學院、南陽師范學院、黃岡師范學院“更名大學”明確得到當地政府支持。
還有部分師范學院的更名工作正在系統推進,并制定了相應工作計劃。
比如2022年至今,太原師范學院圍繞“更名工作”等重點任務,先后出臺了一系列舉措,制定《太原師范學院更名太原師范大學工作方案》,積極穩妥有序推動相關事項。
洛陽師范學院2023年學校召開新學期工作會議中提到,“今年年初,學校黨委明確了更名大學這一目標,啟動實施了五年行動計劃”。合肥師范學院聚焦制定更名大學“三年行動計劃”。
2024年2月,合肥師范學院黨政領導班子研討2024年度重點工作時,院長方東玲指出,要堅持以一體推進碩士學位授予單位建設與創建合肥師范大學,將聚焦制定更名大學“三年行動計劃”。
更名大學,艱巨且漫長
當然,從“學院”成功更名“大學”,道路往往也是曲折的,很難一蹴而就。
近日,有網友在人民網留言板詢問天水師范學院的更名進展。對此,甘肅省教育廳給出了及時回復:“目前,學校更名大學部分指標還有待鞏固提升,待各項指標完全達到國家規定要求時,省教育廳將按程序向教育部提出申請,加快推進設置工作。”
2023年底,也有網友詢問了玉林師范學院的更名大學進展。廣西壯族自治區教育廳回復稱,對照有關規定該校暫不具備更名條件。下一步,區教育廳將統籌現有政策和項目繼續支持該校建設發展,待條件和時機成熟后再考慮該校更名大學事宜。
可見目前來看,以上兩所高校距離升格大學的目標還有一定差距。那么“學院”更名“大學”需要具備哪些條件?根據教育部《普通本科學校設置暫行規定》相關規定,在辦學規模、學科與專業、師資隊伍、教學與科研水平等方面都設有“硬指標”。
教育部對學院和大學的不同設置標準


(圖片來源:“首都教育”微信公眾號)
從提出更名大學的目標,到最終得到教育部的批準,由于需要層層申請、批準,整個更名過程往往長達數年也不足為奇。
例如根據信陽師范學院網站介紹,該校早在2002年就提出了更名信陽師范大學的目標。學校領導班子抱著對學校、對事業高度負責的態度,以更名為激勵手段,邊申報、邊建設、邊充實提升,堅持不懈、持之以恒地推動更名工作。
而在這20年間,更名大學的奮斗目標也有效帶動了該校的內涵建設,為提升辦學水平、推動學校又好又快發展注入了強大的精神動力。通過重新整合優勢高等教育資源,高校也在此過程中不斷做大做強。
更名“大學”是高校和學生的共同期許,未來還有哪些師范學院能夠脫穎而出順利完成更名?我們拭目以待!





















